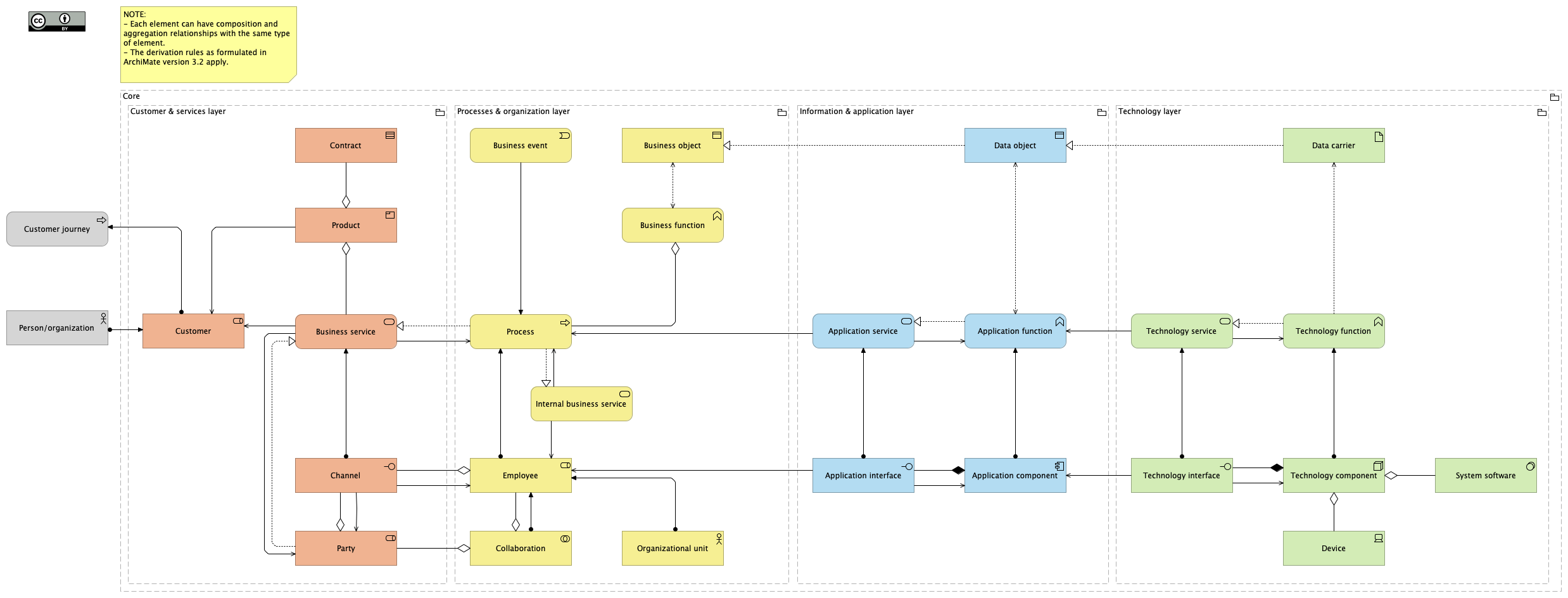
Metamodel EN - Core elements ()
Metamodel EN - Core elements
Person/organization Customer
Core Information & application layer
Core Technology layer
Core Processes & organization layer
Core Customer & services layer
Information & application layer Application component
Information & application layer Application service
Information & application layer Data object
Information & application layer Application interface
Information & application layer Application function
Application component Application interface
Application component Application function
Application service Application function
Application service Process
Data object Business object
Application interface Employee
Application interface Application service
Application interface Application component
Application function Application service
Application function Data object
Technology layer System software
Technology layer Data carrier
Technology layer Technology service
Technology layer Technology interface
Technology layer Technology component
Technology layer Technology function
Technology layer Device
Data carrier Data object
Technology service Technology function
Technology service Application function
Technology interface Technology component
Technology interface Technology service
Technology interface Application component
Technology component System software
Technology component Device
Technology component Technology function
Technology component Technology interface
Technology function Data carrier
Technology function Technology service
Processes & organization layer Organizational unit
Processes & organization layer Collaboration
Processes & organization layer Internal business service
Processes & organization layer Business function
Processes & organization layer Business object
Processes & organization layer Employee
Processes & organization layer Process
Processes & organization layer Business event
Organizational unit Employee
Collaboration Party
Collaboration Employee
Collaboration Employee
Internal business service Process
Internal business service Employee
Business function Business object
Business function Process
Employee Process
Employee Channel
Process Business service
Process Internal business service
Business event Process
Customer & services layer Customer
Customer & services layer Contract
Customer & services layer Party
Customer & services layer Channel
Customer & services layer Business service
Customer & services layer Product
Customer Customer journey
Party Channel
Party Business service
Channel Business service
Channel Party
Channel Employee
Business service Customer
Business service Process
Business service Party
Product Customer
Product Contract
Product Business service