| |
|
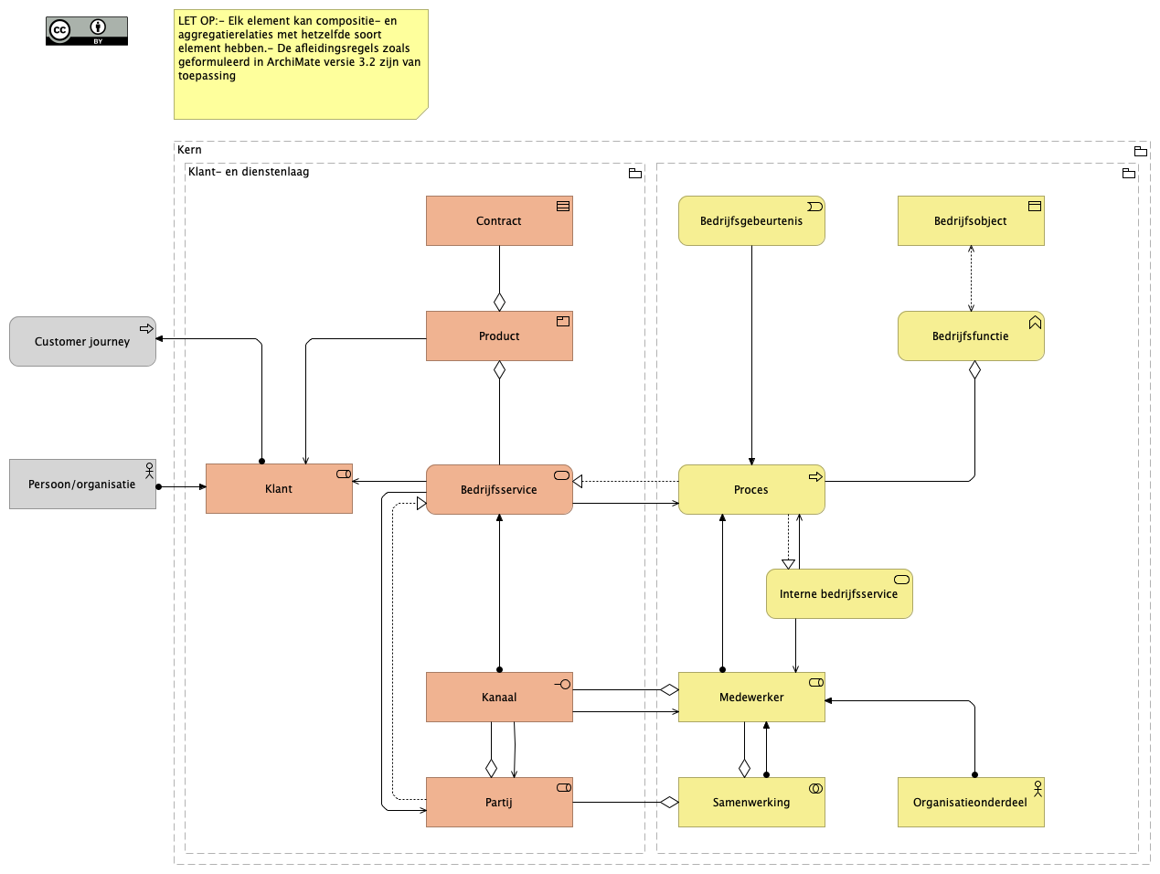
Person/organization |
Customer |
| |
|
Core |
Processes & organization layer |
| |
|
Core |
Customer & services layer |
| |
|
Processes & organization layer |
Organizational unit |
| |
|
Processes & organization layer |
Collaboration |
| |
|
Processes & organization layer |
Internal business service |
| |
|
Processes & organization layer |
Business function |
| |
|
Processes & organization layer |
Business object |
| |
|
Processes & organization layer |
Employee |
| |
|
Processes & organization layer |
Process |
| |
|
Processes & organization layer |
Business event |
| |
|
Organizational unit |
Employee |
| |
|
Collaboration |
Party |
| |
|
Collaboration |
Employee |
| |
|
Collaboration |
Employee |
| |
|
Internal business service |
Process |
| |
|
Internal business service |
Employee |
| |
|
Business function |
Business object |
| |
|
Business function |
Process |
| |
|
Employee |
Process |
| |
|
Employee |
Channel |
| |
|
Process |
Business service |
| |
|
Process |
Internal business service |
| |
|
Business event |
Process |
| |
|
Customer & services layer |
Customer |
| |
|
Customer & services layer |
Contract |
| |
|
Customer & services layer |
Party |
| |
|
Customer & services layer |
Channel |
| |
|
Customer & services layer |
Business service |
| |
|
Customer & services layer |
Product |
| |
|
Customer |
Customer journey |
| |
|
Party |
Channel |
| |
|
Party |
Business service |
| |
|
Channel |
Business service |
| |
|
Channel |
Party |
| |
|
Channel |
Employee |
| |
|
Business service |
Customer |
| |
|
Business service |
Process |
| |
|
Business service |
Party |
| |
|
Product |
Customer |
| |
|
Product |
Contract |
| |
|
Product |
Business service |